Cervical cancer remains one of the most common gynecological malignancies worldwide, with significant disparities in incidence and survival depending on geography and access to care. According to the World Health Organization, over 600,000 women are diagnosed with cervical cancer each year globally, and nearly 340,000 die from the disease, even though it is largely preventable through vaccination and early screening [1].
Germany offers some of the most advanced cervical cancer treatments in Europe. From minimally invasive surgeries to precision radiotherapy and targeted systemic therapies, patients benefit from evidence-based protocols and interdisciplinary care in leading university hospitals and cancer centers.
Why Choose Germany for Cervical Cancer Treatment
When diagnosed with cervical cancer, finding the right place for care becomes one of the most critical decisions a patient can make. Germany is recognized globally for its excellence in cancer treatment. Patients from across the world travel to receive affordable treatment abroad and advanced cervical cancer treatment in Germany, drawn by the combination of cutting-edge medical technology, certified oncology centers, and truly personalized care. This is not just about high survival rates - it’s about comprehensive, human-focused support in some of the most advanced cancer care facilities in Europe.
Technology That Supports Every Step
In Germany, the high level of treatment of cervical cancer is connected with the well-developed technologies in its diagnosis and therapy. High-resolution MRI and PET/CT imaging (to be precisely staged), robotic surgery, and image-guided radiotherapy methods - German hospitals use tools which, besides being more accurate, have fewer side effects.
They are particularly useful in the treatment of advanced-stage cervical cancer, whereby precision may have a direct effect on the survival and quality of life. In the best centers, high-level technologies are not optional, but standard clinical practice.
Certified Hospitals With High Standards
The management of cervical cancer in Germany is done in institutions that are of the highest national standards. A large number of them are German Cancer Society-accredited, and therefore, they follow strict treatment protocols and are subject to regular audits. Each case is discussed in multidisciplinary tumor boards. This results in excellent levels of coordination for cancer care in the German hospitals, aimed at enhancing long-term outcomes and reducing complications.
Booking Health will also be helpful in providing international patients with valuable information and navigating the treatment system because it will help to choose the best clinics, prepare documentation, and plan all stages of treatment.

Multidisciplinary Teams Working on Cervical Cancer Together
The interdisciplinary model is one of the greatest in German cancer care. A team of gynecologic oncologists, radiation therapists, radiologists, pathologists, psychologists, and fertility specialists treats each patient. This is a collaborative strategy that guarantees that all aspects of the disease are considered, including the biology of the tumor and the emotional and reproductive health of the patient. Treatment in Germany is clear, structured, and with international expertise, especially where cervical cancer is complex or in the advanced stage.
Personalized Treatment for Cervical Cancer
German oncology centers set their treatment process according to the needs of the patients. It may be a disease in its initial stages or a more advanced condition, but any woman gets a completely personalized plan. When medically suitable, fertility-preserving procedures are provided in conjunction with regular surgical and medical treatments. Further assistance - psycho-oncology, physiotherapy, and nutrition - is incorporated at the very beginning of the process to provide the whole package.
In the case of international patients, Booking Health is also a solution to overcome language and logistical barriers, in addition to being able to find valid information more quickly and receive care without delay. Booking Health assists patients in all stages, starting from the organization of the initial consultation to the follow-up, to provide them with a smooth process of curing cancer in Germany.
| Therapy Type | 2-Year Survival Rate | Response Rate | Duration | Side Effects |
|---|---|---|---|---|
| Standard Treatments | ~55-70% for early stages ~30% for advanced stages | ~40-60% | Several weeks to months | Moderate to severe (fatigue, nausea, infertility, bowel/bladder issues) |
| Innovative Methods | ~60-75% in select advanced/refractory cases | 45-65% | Multiple sessions are possible | Mild (fever, localized inflammation, flu-like symptoms) |
*Based on Booking Health clinical data and published outcomes. Actual results may vary depending on the patient's condition and treatment protocol.
Diagnostic Options for Cervical Cancer in German Hospitals
Early disease detection is very important in the success of treatment, particularly in the case of HPV-caused cervical cancer. German hospitals are characterized by a well-organized and efficient diagnostics that allows reducing delays and giving patients the necessary treatment as quickly as possible.
Standard Diagnostic Methods in Germany
In Germany, the diagnosis of cervical cancer starts with regular screening that includes Pap smears and HPV co-testing. In case of abnormalities, patients are immediately referred to another examination, e.g., colposcopy, cervical biopsy, or cone excision. Radiographic methodologies such as pelvic MRI and PET/CT are frequently utilized in order to identify exactly what stage the disease is at. The systematic approach enables clinicians to plan every case correctly and start treatment without waiting.
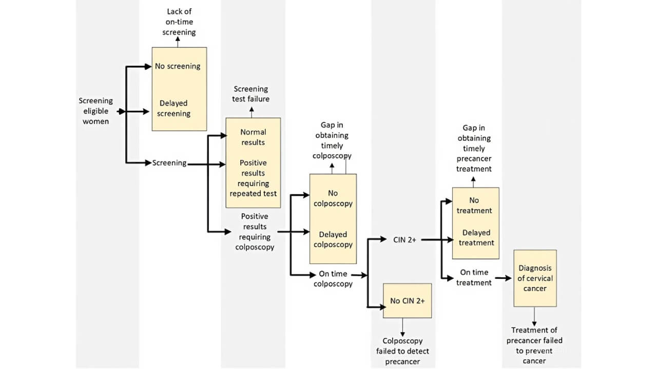
Gaps in The Cervical Cancer Screening Process
The study demonstrates that there exist systemic lapses in the U.S., where missed screenings or follow-ups facilitate the development of cancer.

The illustration accompanying the article clearly shows the way of the breakdown in diagnosis can affect the transition between early and late disease progression.
Germany’s Strong Response to Diagnostic Gaps
Germany has gone ahead to develop its system in a way that prevents these lapses. Introduced in 2020, the standardized protocols, quality-assured laboratories, and digital data management were presented in the organized cancer screening program (oKFE) [3]. The strategy makes sure that co-testing outcomes, sample processing, and follow-up diagnostics are performed well.
Modern Cervical Cancer Treatment Approaches in Germany
Cervical cancer care in Germany combines gold-standard clinical protocols with access to advanced oncologic therapies. Treatment depends on the stage of the disease, the patient’s age, fertility goals, and other health factors—but regardless of the specifics, patients benefit from a structured, evidence-based system with room for innovation. For many, it also represents an opportunity for affordable treatment abroad without compromising medical quality or safety.
Standard Cervical Cancer Treatment
When women are diagnosed with cervical cancer in Germany, most of them are treated using well-established techniques that have been developed over decades. These methods are much effective, especially when the condition is diagnosed at an early stage.
Surgery: Hysterectomy and Lymph Node Removal
Hysterectomy (surgical removal of the uterus) is one of the pillars of localized disease treatment. Patients can also have a simple or radical hysterectomy, which is often done with the removal of pelvic or para-aortic lymph nodes to determine spread.
Laparoscopic surgery or robotic-assisted surgery can be employed in many cases as a minimally invasive procedure to recover faster and preserve the functions.
Radiation Therapy
Radiation has remained one of the best methods of managing cervical cancer. External beam radiation therapy (EBRT) is frequently used together with the brachytherapy technique, in which radioactive sources are inserted directly within or around the tumor. This is a combination in which delivery of high doses can be done to the cancerous cells, and healthy tissues are spared. It is usually applied after surgery or as the main form of treatment in advanced stages.
Chemotherapy
Radiation therapy is normally combined with chemotherapy in the form of chemoradiation. Platinum-based regimens are the standard, and this combination has shown advantages in local control and survival, particularly in the disease at stages II-IV. Systemic chemotherapy can also be palliative in recurrent or metastatic cases.
Innovative Cervical Cancer Treatments Available in Germany
Germany is a place of medical innovation. New therapies that are not commonly used for patients with recurrent, advanced, and treatment-resistant cervical cancer are used here.
Immunotherapy for Cervical Cancer
Cervical cancer immunotherapy is currently an established part of innovative treatment for selected patients. The immunotherapy with special drugs that inhibit the immune checkpoints (PD-1) has demonstrated long-term effects on tumors expressing PD-L1 or with a high tumor mutation burden.

In Germany, cervical cancer immunotherapy is part of the customized therapy for patients who are likely to see improvement, or even as a tool for prolonging life in sufferers who can no longer respond to other forms of treatment.
Dendritic Cells Therapy
One of the countries with active administration of dendritic cell therapy for cervical cancer is Germany. The effect of this approach is that the immune system will be trained to be more successful in destroying cancerous cells. Individual vaccines are produced using own tumor antigens of a patient. It is especially promising in the treatment of cervical cancers caused by HPV, wherein the immunity can have a clear antigen in viral proteins.
Ralph Steinman is known as the author of dendritic cell discovery and its significance in immune regulation, which won him the Nobel Prize in Physiology or Medicine.
The improvement in immunity and ability to control the disease in patients who are treated with dendritic cells is usually reported.
TACE and HIPEC: targeted strategies for metastases
In some cases of metastatic cervical cancer, local treatments like transarterial chemoembolization (TACE) and HIPEC are used to attack the tumor directly.
- Transarterial chemoembolization (TACE) is a treatment that places a drug directly into the blood vessel associated with the tumor and seals up the blood vessels with embolization. This permits the high-dose chemotherapeutic treatment with fewer side effects.
- HIPEC is employed as a part of surgical intervention to deal with peritoneal metastases. The chemotherapy is introduced into the abdominal cavity in its heated form, which destroys the cancerous cells that cannot be identified and removed through surgery. HIPEC makes surgery more effective and improves local control.

To get a better, more clinically-oriented view of the procedure of TACE, including its vascular targeting, embolic steps, and treatment rationale, see the following masterpiece presentation:
Prof. Kovács: Why TACE Doubled Cancer Survival – What Patients Need to Know
Electrochemotherapy (ECT) treatment for cervical cancer
Electrochemotherapy of cervical cancer in Germany represents breakthrough approach. At Medias Klinikum Burghausen, Professor Karl R. Aigner — pioneer with over 20,000 perfusion procedures — treats pelvic malignancies using electrochemotherapy combined with isolated perfusion techniques developed over 45 years.
Procedure is as follows: electrodes that are positioned around cervical tumor create electrical fields that temporarily open cancer cell membranes. Chemotherapy drug uptake increases dramatically — they flood into tumor cells at levels impossible to achieve otherwise. Electrochemotherapy for cervical cancer exploits a principle: cancer cells become more vulnerable to electrical pulses than healthy.
German centers offer electro-chemotherapy with comprehensive support. Patients benefit from shorter waiting times — treatment often begins within weeks of initial consultation.
The electrochemotherapy cost reflect expertise required. Booking Health provides transparent сost of electrochemotherapy, helps international patients navigate German healthcare system.
Regional chemotherapy for cervical cancer
Regional chemotherapy in Germany offers advanced treatment through specialized centers like Medias Klinikum Burghausen where Professor Karl R. Aigner treats pelvic malignancies using isolated perfusion techniques. Regional chemotherapy for cervical cancer achieves results impossible with standard systemic chemotherapy: complete remission without radiation therapy in carefully selected patients.
German approach: arterial drug delivery with blood flow isolation. Chemotherapy drugs trapped in pelvic region at concentrations high enough to destroy tumors — then filtered out before reaching systemic circulation. Patients avoid devastating side effects of systemic chemo (like severe nausea, hair loss, etc.). That is why international patients travel to Germany for this treatment.
Professor Aigner's expertise spans 45 years and over 20,000 perfusion procedures performed — no one else in the world has performed more. Squamous cell carcinomas like cervical cancer respond particularly well because blood supply to these tumors is good. You are welcome to watch the interview with the professor:
Hyperthermia: Enhancing the Effectiveness of Standard Cancer Therapies
Hyperthermia is becoming more popular in Germany as an effective addition to the advanced treatment of cervical cancer. Hyperthermia enhances blood flow and increases sensitivity to chemotherapy and radiation.
Hyperthermia can be an option for local tumor control in the treatment-resistant or recurrent disease cases. Special cancer care hospitals started to embrace the idea of hyperthermia as part of custom-tailored treatment strategies, particularly in patients with limited and exhausted alternative therapies.
These approaches are indicative of the wider trend in German oncology - making precision personalized and extending the limits of what can be done in advanced treatment of cervical cancer.
| Cost of treatment | Standard Methods | Innovative Methods |
|---|---|---|
| Price of Treatment in Germany | $25,000 – $280,000 for a full course | $6,500 – $75,000 for a full course |
| Price of Treatment in the UK | $26,000 – $320,000 for a full course | $25,000 – $118,000 for a full course |
| Price of Treatment in the USA | $100,000 – $350,000 for a full course | $40,000 – $150,000 for a full course |
A Medical Journey: Every Step of the Way With Booking Health
Finding the best treatment strategy for your clinical situation is a challenging task. Being already exhausted from multiple treatment sessions, having consulted numerous specialists, and having tried various therapeutic interventions, you may be lost in all the information given by the doctors. In such a situation, it is easy to choose a first-hand option or to follow standardized therapeutic protocols with a long list of adverse effects instead of selecting highly specialized innovative treatment options.
To make an informed choice and get a personalized cancer management plan, which will be tailored to your specific clinical situation, consult medical experts at Booking Health. Being at the forefront of offering the latest medical innovations for already 12 years, Booking Health possesses solid expertise in creating complex management programs in each individual case. As a reputable company, Booking Health offers personalized cervical cancer treatment plans with direct clinic booking and full support at every stage, from organizational processes to assistance during treatment. We provide:
- Assessment and analysis of medical reports
- Development of the medical care program
- Selection of a suitable treatment location
- Preparation of medical documents and forwarding to a suitable clinic
- Preparatory consultations with clinicians for the development of medical care programs
- Expert advice during the hospital stay
- Follow-up care after the patient returns to their native country after completing the medical care program
- Taking care of formalities as part of the preparation for the medical care program
- Coordination and organization of the patient's stay in a foreign country
- Assistance with visas and tickets
- A personal coordinator and interpreter with 24/7 support
- Transparent budgeting with no hidden costs
Health is an invaluable aspect of our lives. Delegating management of something so fragile yet precious should be done only to experts with proven experience and a reputation. Booking Health is a trustworthy partner who assists you in pursuing stronger health and a better quality of life. Contact our medical consultant to learn more about the possibilities of personalized treatment with innovative methods for cervical cancer with leading specialists in this field.
Cancer Treatment Abroad: Patient Experiences with Booking Health
Frequently asked Questions of Our Patients About Cervical Cancer Treatment in Germany
Send request for treatmentCervical cancer in Germany is treated using surgery, external beam radiation therapy, brachytherapy, chemotherapy, and recently, immunotherapy, TACE, HIPEC, and dendritic cell-based therapies. Each of them is used depending on the stage and type of cervical cancer.
The price of surgery for cervical cancer in Germany depends on the complexity and the hospital, but generally it varies between EUR25,000 and EUR45,000. Booking Health assists in understanding all the costs to be incurred beforehand.
Yes, Booking Health offers full support with travel for treatment in Germany, including visa assistance, airport transfers, accommodation, and interpreter services. The BH team ensures that international patients feel confident and supported from the first step.
Yes, in the leading German hospitals, cervical cancer immunotherapy is at a high level. It is usually applied in progressive or recurrent conditions, particularly in tumors that express PD-L1. In cases where it is clinically correct, immunotherapy is incorporated into an individual treatment program.
Absolutely. Minimally invasive surgery, such as laparoscopic or robotic hysterectomy and the removal of lymph nodes, is practiced in many hospitals in Germany. These methods aid in minimizing the recovery time, scarring, and complications that occur after surgery, besides maintaining oncologic safety.
Yes, the dendritic cell therapy is done in Germany. This immunotherapy triggers the immune system of the patient to attack the cancer cells, particularly when it is a case of HPV cervical cancer.
HPV-related cervical cancer is treated with surgery and radiotherapy, as well as chemotherapy and immunotherapies such as dendritic cell therapy. The focus of the German hospitals is on early cervical cancer diagnosis.
Yes, there are a lot of certified hospitals in Germany where the equipment allows the treatment of cervical cancer. These centers are of high standard in terms of quality and follow evidence-based guidelines.
Definitely. A second opinion on cervical cancer could reassure the diagnosis, check the staging, and propose a new treatment regimen by a German oncologist. Booking Health is a service that helps patients find a second opinion from a German oncologist.
Booking Health guarantees that each woman will have an individualized treatment for cervical cancer in Germany without losing both time and effort. With selecting the most desirable hospital, travel, translations, and medical paperwork, the BH staff makes the trip stable and caring.
Yes, Germany provides advanced therapy for metastatic cervical cancer with the use of immunotherapy, TACE, HIPEC, and dendritic cell immunizations. These therapies are used in situations where the conventional ones are not effective anymore.
Symptoms women may report are persistent pelvic pain, abnormal vaginal bleeding, urinary changes, loss of appetite, etc. Annual check-ups are important for cancer early detection – there are no specific disease manifestations.
Standard treatment, in Germany, costs €80,000-€150,000, innovative methods €25,000-€60,000. To compare, in the UK, the same numbers are €90,000-€165,000 and €70,000-€120,000; in the USA – €100,000-€180,000 and €100,000-€150,000.
These vary by around 25-30% for standard treatment (in advanced cases). Importantly, new methods used in Germany raise the indicator by 60-65%.
Standard therapy fails to achieve more than 10% response in advanced cervical cancer with a poor prognosis. Innovative methods which are put forward in modern clinics in Germany achieve around 45-65%.
Standard treatment takes several months – it is carried out in multiple cycles. Innovative methods can be completed in a few sessions, or even 1 injection (if we are talking about dendritic cell vaccination).
Choose treatment abroad and you will for sure get the best results!
Authors:
This article was edited by medical experts, board-certified doctors Dr. Nadezhda Ivanisova, and Dr. Bohdan Mykhalniuk. For the treatment of the conditions referred to in the article, you must consult a doctor; the information in the article is not intended for self-medication!
Our editorial policy, which details our commitment to accuracy and transparency, is available here. Click this link to review our policies.
Sources:
[1] WHO. Cervical cancer. https://www.who.int/news-room/fact-sheets/detail/cervical-cancer
[2] PubMed. Gaps in the screening process for women diagnosed with cervical cancer in four diverse US health care settings. https://pubmed.ncbi.nlm.nih.gov/36106421/
[3] PubMed. Implementation of the Program for Early Detection of Cervical Cancer in the Federal Republic of Germany. https://pubmed.ncbi.nlm.nih.gov/32410894/
[4] PubMed. Immune checkpoint inhibitors in cervical cancer: Current status and research progress. https://pubmed.ncbi.nlm.nih.gov/36387196/
[5] PubMed. Therapy Response and Survival among Patients with Gynecologic Tumors Treated with Transarterial Chemoperfusion and Transarterial Chemoembolization. https://pubmed.ncbi.nlm.nih.gov/39459373/
Read:
Cervical Cancer Treatments Guide
Article menu:
- Why Choose Germany for Cervical Cancer Treatment
- Diagnostic Options for Cervical Cancer in German Hospitals
- Modern Cervical Cancer Treatment Approaches in Germany
- A Medical Journey: Every Step of the Way With Booking Health
- Frequently asked Questions of Our Patients About Cervical Cancer Treatment in Germany
Don't know where to start?
Contact Booking Health











